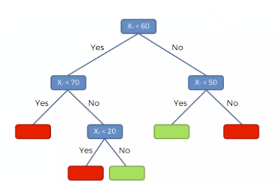
DecisionTreeClassifier로 데이터셋을 여러 갈래로 나눠 분류할수 있다.


df=

전처리 과정:
X = df.iloc[:, [2,3]]
y = df['Purchased']
from sklearn.preprocessing import StandardScaler
scaler = StandardScaler()
X = scaler.fit_transform(X)
from sklearn.model_selection import train_test_split
X_train, X_test, y_train, y_test = train_test_split(X,y,test_size=0.25,random_state=3)
sklearn.tree 라이브러리의 DecisionTreeClassifier를 사용한다.
from sklearn.tree import DecisionTreeClassifier
classifier = DecisionTreeClassifier(random_state=3)
classifier.fit(X_train,y_train)
성능평가:
in:
y_pred = classifier.predict(X_test)
from sklearn.metrics import accuracy_score
accuracy_score(y_test,y_pred)
out:
0.81
# 정확도는 81%다.
차트로 표현하면:
in:
# Visualising the Test set results
from matplotlib.colors import ListedColormap
X_set, y_set = X_test, y_test
X1, X2 = np.meshgrid(np.arange(start = X_set[:, 0].min() - 1, stop = X_set[:, 0].max() + 1, step = 0.01),
np.arange(start = X_set[:, 1].min() - 1, stop = X_set[:, 1].max() + 1, step = 0.01))
plt.figure(figsize=[10,7])
plt.contourf(X1, X2, classifier.predict(np.array([X1.ravel(), X2.ravel()]).T).reshape(X1.shape),
alpha = 0.75, cmap = ListedColormap(('red', 'green')))
plt.xlim(X1.min(), X1.max())
plt.ylim(X2.min(), X2.max())
for i, j in enumerate(np.unique(y_set)):
plt.scatter(X_set[y_set == j, 0], X_set[y_set == j, 1],
c = ListedColormap(('red', 'green'))(i), label = j)
plt.title('Classifier (Test set)')
plt.xlabel('Age')
plt.ylabel('Estimated Salary')
plt.legend()
plt.show()
out:

# 가로세로로 블럭형태로 나눠지는것을 볼수있다.
'머신러닝' 카테고리의 다른 글
| [머신러닝] Hierarchical Clustering (0) | 2022.05.10 |
|---|---|
| [머신러닝] K-Means Clustering (0) | 2022.05.09 |
| [머신러닝] sklearn.datasets, hyper parameter, GridSearchCV (0) | 2022.05.09 |
| [머신러닝] SVM(Support Vector Machine) (0) | 2022.05.09 |
| [머신러닝] K-Nearest Neighbor (KNN) (1) | 2022.05.06 |
댓글